Instance Verification Kit (IVK)
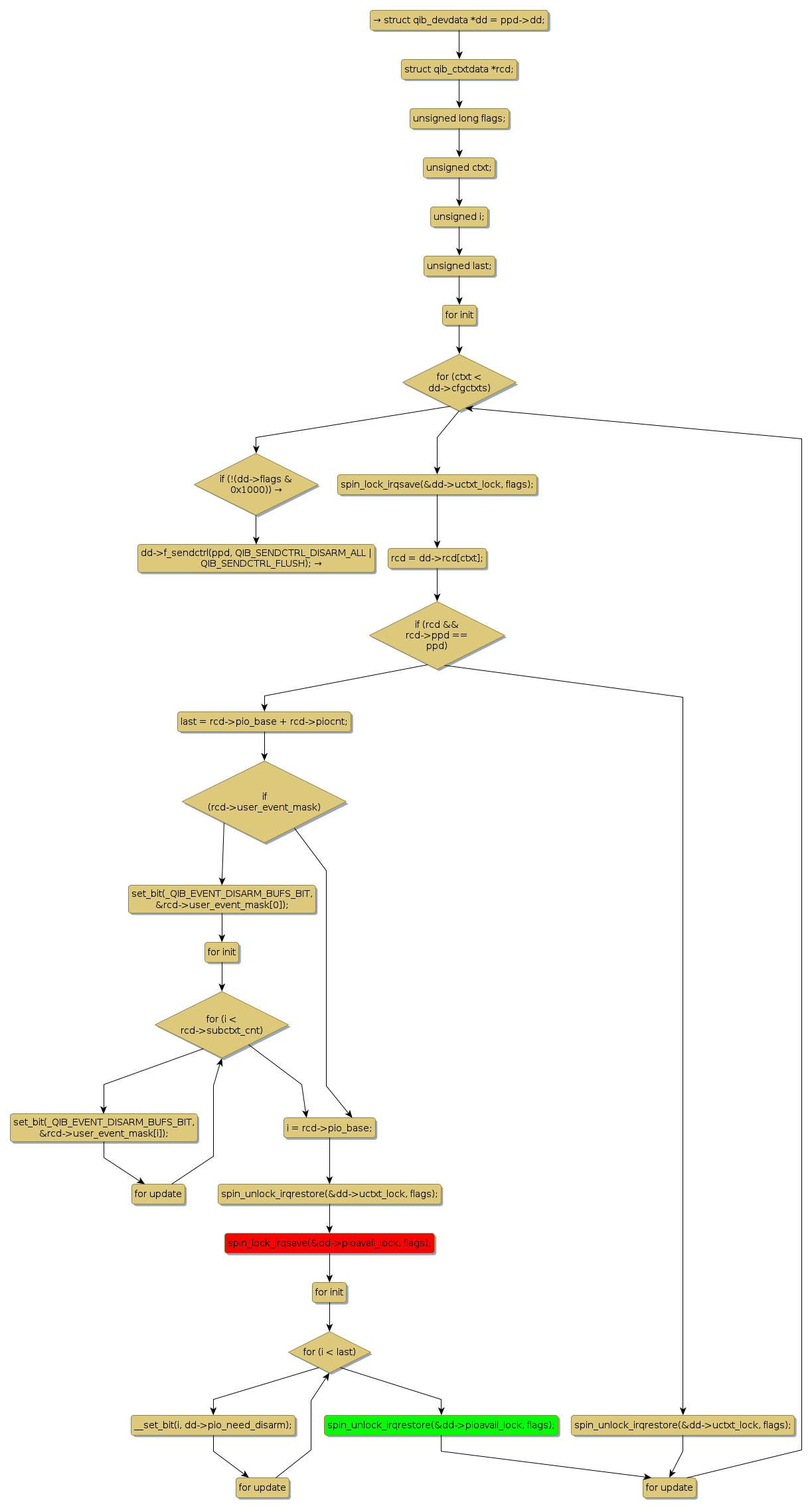
spin lock @ [15137+45+/linux-3.19-rc1/drivers/infiniband/hw/qib/qib_tx.c]
Instance Signature: pioavail_lock
|
The Matching Pair Graph:
|
|
Function Name
|
Control Flow Graph (CFG)
|
Events Flow Graph (EFG)
|
Source Correspondence
|
|
qib_cancel_sends
|
|
|
[13941+16+/linux-3.19-rc1/drivers/infiniband/hw/qib/qib_tx.c]
|